一、公司介绍
郑州华强文化科技有限公司隶属于华强方特文化科技集团。华强方特文化科技集团是专业从事文化科技产业的集团公司,注册资本3
亿元,员工1万余人。是国内唯一具有成套设计、制造、出口大型文化科技主题公园的企业,不仅在深圳建立总部基地,而且在芜湖、泰安、株洲、青岛、沈阳、郑州、厦门、天津、南通、济南、汕头、重庆等地投资建成投入运营29个大型“方特”品牌的高科技主题公园,并建立具有文化产业生产功能和展示功能的文化科技产业基地,同时将文化科技主题公园输出到伊朗、南非、乌克兰等国家,华强方特文化科技集团已于新三板挂牌上市,股票代码834793,成为中国文化科技产业的领跑者。
郑州华强文化科技有限公司投资建设的郑州方特旅游度假区位于郑州市郑东新区,总投资240亿元,现已投入运营方特欢乐世界、方特梦幻王国、方特水上乐园及五星级标准方特假日酒店。未来规划建设非物质文化博览园、明日中国主题园、复兴之路爱国主义教育基地等主题公园。郑州方特旅游度假区是中原地区规模最大的第四代高科技主题公园群。
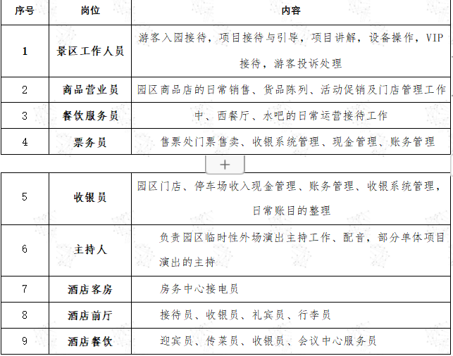
二、实习生招聘岗位

三、实习工作地点
实习生可选择的实习地点:河南郑州;山西太原;河北邯郸。四、实习生薪资及福利待遇
服务岗(景区工作人员、营业员/服务员、票务员/收银员、酒店岗位)实习生
实习期工资2500元/月,5-10月份享有旺季补助200元/月(酒
店岗位除外),6-9月份高温补助0-200元/月(根据岗位及工作地点的变更上下浮动)。另室外岗补助100元/月(室外工作享有)、
操作员补助100元/月(公司组织操作员考试,考试通过后享受此项补贴)及法定假日三倍工资、夜场加班费。
技术岗(舞蹈演员、项目演员、主持人、电/钳工)实习生
实习期薪资2800-4000元/月,5-10月份享有旺季补助200元/ 月,6-9月份高温补助0-200元/月(根据岗位及工作地点的变更上下浮动)另室外岗补助100元/月(室外工作享有),法定假日三倍工资、夜场加班费。
其它福利待遇
1、公司可为实习生统一提供住宿,普通员工住宿为6人间,有有线电视、空调、暖气、独立卫生间、淋浴等设施,住宿免费,水电费宿舍成员均摊;就餐参照同岗位正编员工执行;
2、按照要求统一为实习生购买实习责任险,特殊岗位享有特殊津贴;
3、公司与学校学生签订实习协议,为员工提供稳定的工作环境;
4、法定节假日发放三倍工资,每周享受一天休息,提供带薪培训、过节福利等;
5、提供良好的培训机会、提升员工素质、提高员工技能,提供良好的职业发展通道;


6、免费游园。